周报生成器 简单描述生成完整周报


产品介绍

Image

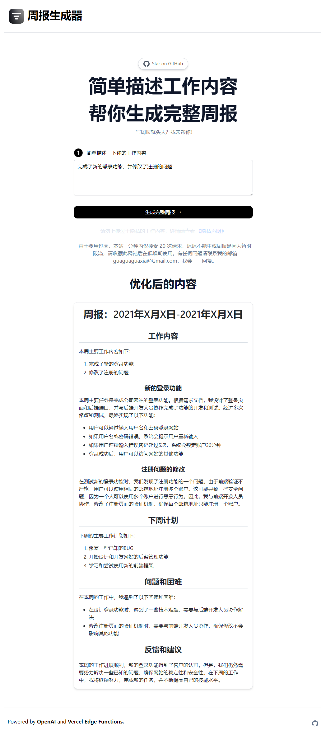
周报生成器

简单描述工作内容
帮你生成完整周报


特性

🚀 一个很好地开源项目,github 地址

🪖 只要你简单的描述一下自己的工作内容, weekly_report 会帮你完美的生成完整的周报🍕。

🍰 在这里可以免费的使用。https://weeklyreport.avemaria.fun/zh

我只是写了完成的几件事情:☕

完成了新的登录功能,并修改了注册的问题

weekly_report 🍵就帮我完成了这么多细节的东西,老板看了一定会很高兴的。🍾

Image